← Back to Work

Community-Based Prayer Assistant (Sakha)

Role: UX Head (Research & Strategy)  |  Focus: Research, Architecture, & UI

1. Inception: The Challenge

Objective

Design a digital assistant to help individuals and communities manage daily prayer routines, learn rituals step-by-step, and foster collective participation.

The Problem

Individuals struggle with consistency, beginners lack reliable resources, and communities miss out on digital hubs to support spiritual practice.

Research Goals

  • Understand pain points in maintaining consistency.
  • Explore the role of community in reinforcing habits.
  • Balance personal guidance with collective features.
  • Address inclusivity across age and ability groups.

2. Methodology

To ensure the solution was grounded in real user needs, we conducted:

3. Strategy & Architecture

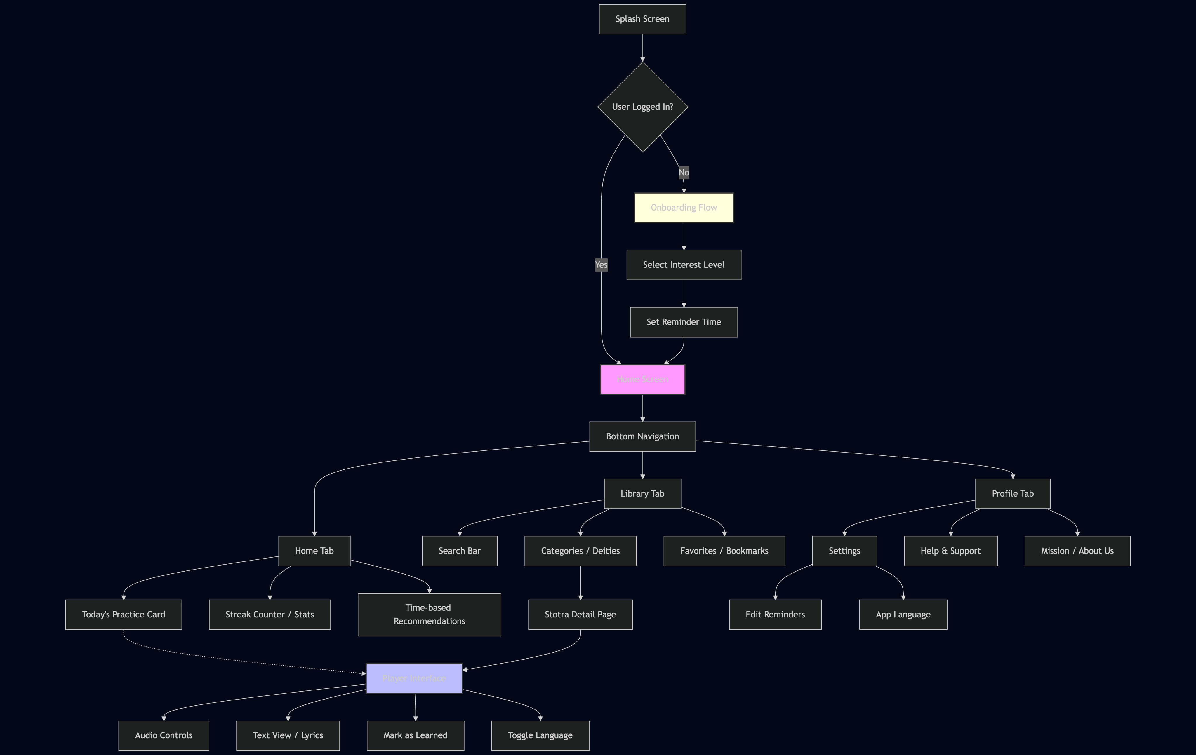
Before designing pixels, I mapped the information architecture to organize the vast library of content into a non-overwhelming structure.

User Flows (The Key Paths)

To address core user needs, I mapped out the "Happy Paths" focusing on specific pain points: lack of time for Krishna, and complexity for Mrs. Deshpande.

Flow A: The "Busy Professional"

Goal: Complete a spiritual session during a commute with minimal clicks.
  • Start Open App
  • Decision Is "Today's Practice" visible? → Yes
  • Action Tap "Play" on Hero Card
  • System Audio Plays + Text Auto-Scrolls
  • Action User Listens while commuting
  • End Session Ends → Streak Updates

Flow B: The "Traditional Seeker"

Goal: Find a specific prayer and learn the correct pronunciation.
  • Start Open App
  • Action Tap "Library" Tab → Category "Ganesha"
  • Action Select "Ganesha Pancharatnam"
  • Action Toggle "Read Along" Mode
  • Action Play Audio + Read Text
  • End Mark as "Learned"

Information Architecture

Prayer App IA

4. Execution: Visual Interface

The final solution includes personalized reminders, step-by-step tutorials, and a community hub.

Home Dashboard

Home: Daily prayer times & quick access.

Learn Prayers

Learn: Library of daily prayers.

Learn Rituals

Rituals: Step-by-step guidance.

Audio Player

Listen: Audio-guided sessions.

5. Impact & Reflection

Key Outcomes

  • 20% increase in prayer adherence in pilot tests.
  • Higher motivation observed through group participation.
  • Improved accessibility for elders and beginners.

Reflection

"As UX Head, I emphasized empathy and inclusivity, ensuring respectful design while fostering community-driven engagement."